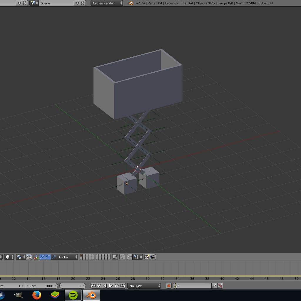
Rigid Body Scissor Lift

  • May 28, 2015
  • 163 Downloads
  • 2 Likes
  • Blender 2.7x
  • Render: Cycles
  • Creator: twin97
  • License: CC-0
You must be logged in to download.

Description:

This is an experiment I did with the rigid body simulation tools in blender, to make the lift go up or down, start the animation by pressing alt+A and then grab one of the cubes at the bottom of the scene and move it on the x-axis.

Comments:

  • swordsd profile picture
    swordsd

    that's so cool. are you able to make a tutorial on how to do it? :D

    Written May 31, 2015