Blend Swap
Blends
All Blends
Categories
Staff Picks
Blend Collections
By Blender Version
Blender 3.0x
Blender 2.9x
Blender 2.8x
Blender 2.7x
Blender 2.6x
Blender 2.5x
Blender 2.4x
Blender 2.3x
Blender 2.2x
Blender 2.1x
Blender 2.0x
By Blend License
CC Attribution
CC Attribution-ShareAlike
CC Attribution-NoDerivs
CC Attribution-NonCommercial
CC Attribution-NonCommercial-ShareAlike
CC Attribution-NonCommercial-NoDerivs
Public Domain - CC0
General Asset License
Subscriptions
Search
News
Help
About Us
Site Stats
FAQ
Terms and Conditions
Privacy Policy
Contact Us
Profile
Login
Register
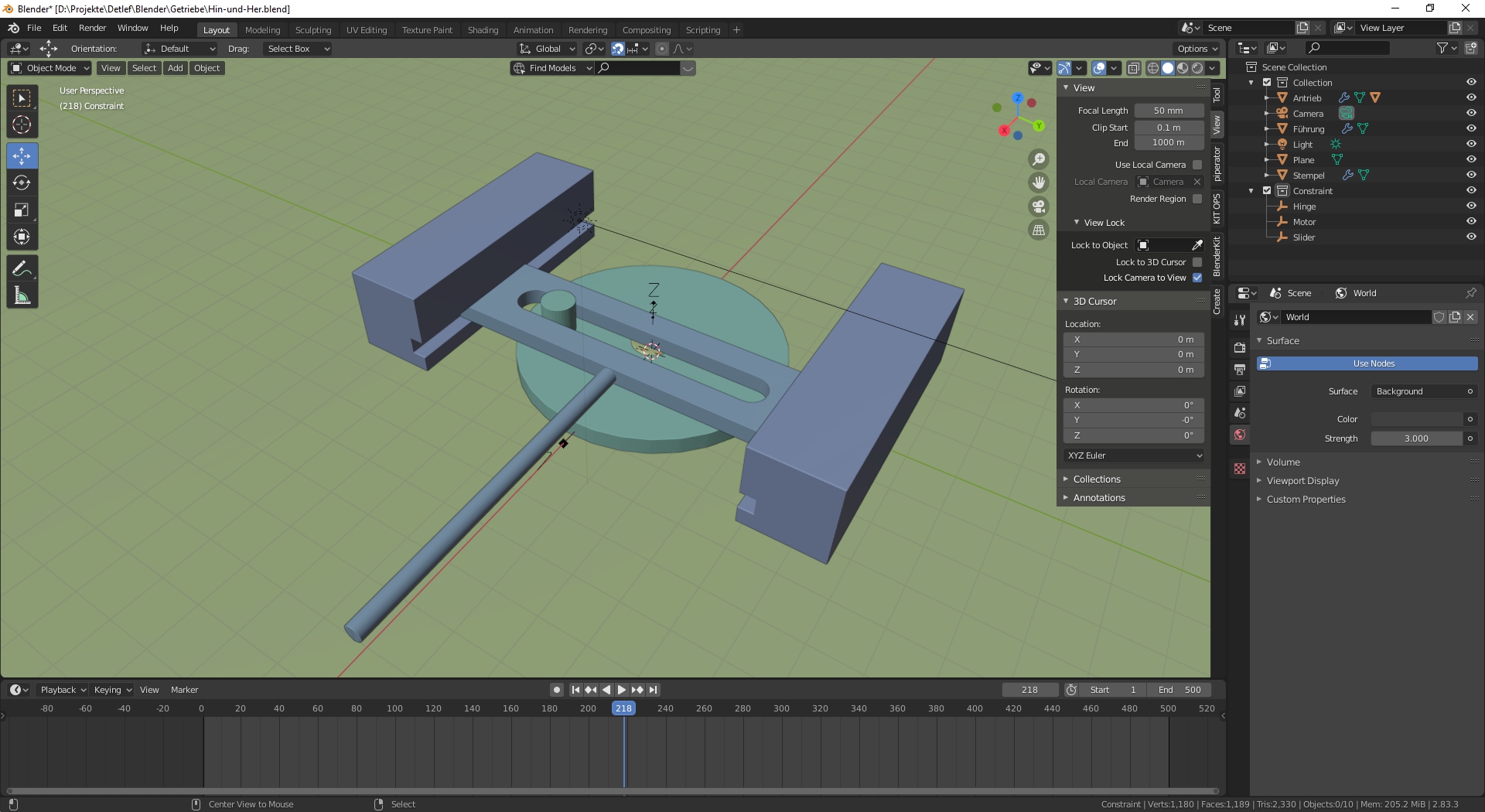
Scotch Yoke
September 29, 2020
69 Downloads
3 Likes
Blender 2.8x
Render: EEVEE
Creator:
Detlef
License: CC-0
You must be logged in to download.
Previous
Next
Description:
Conversion from rotating to linear motion.
Comments:
SutharAryan
Thanks a lot
Written June 26, 2021
Thanks a lot