cycles - linear dispersion shader

  • March 10, 2013
  • 642 Downloads
  • 5 Likes
  • Blender 2.6x
  • Render: Cycles
  • Creator: easy-bios
  • License: CC-BY
You must be logged in to download.

Description:

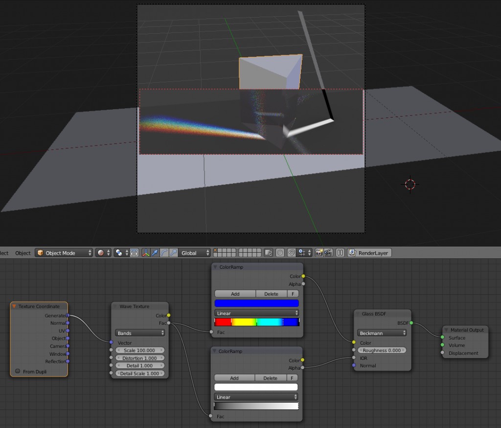
Hey, here is a small dispersion shader that works with just one glass-node.

It isn't efficient to render things like this with cycles but it's a nice "experiment".

I hope you like is... :)

Comments:

  • wax profile picture
    wax

    Nice one. I love these rainbow experiment with light.

    Written March 11, 2013
  • easy-bios profile picture
    easy-bios

    I've updated the .blend! Found out the light-source was a big crap! Now it renders about 300 x faster! o.O

    Written March 11, 2013
  • 1DInc profile picture
    1DInc

    Great! OSL?

    Written March 18, 2013
  • easy-bios profile picture
    easy-bios

    Nope, rendering on GPU too but in OSL it could be faster...

    Written March 18, 2013
  • JunkBonds profile picture
    JunkBonds

    I may never had struggled with Luxrender if I'd seen this. Nice work!

    Written April 12, 2013