Refrigerator

  • July 03, 2013
  • 301 Downloads
  • 1 Like
  • Blender 2.6x
  • Render: Cycles
  • Creator: TheObviousChico
  • License: CC-BY
You must be logged in to download.

Description:

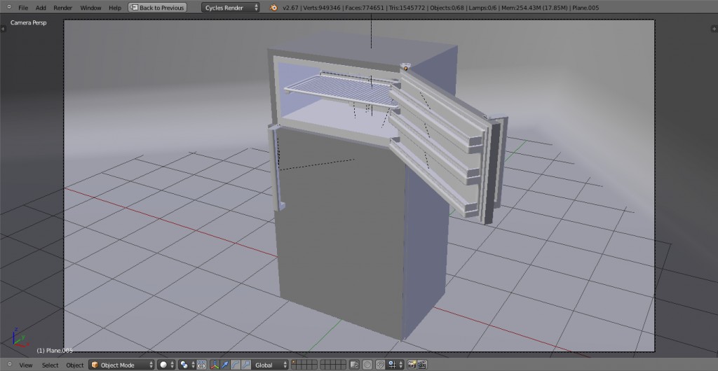
This is a Refrigerator that i model in Blender 2.67.1, the doors for the Refrigerator can open and close and the inside of the Refrigerator can be displayed as well... I hope you enjoy it!

Comments:

There are no comments yet, log in to add one and start a discussion. Make someone feel good today!